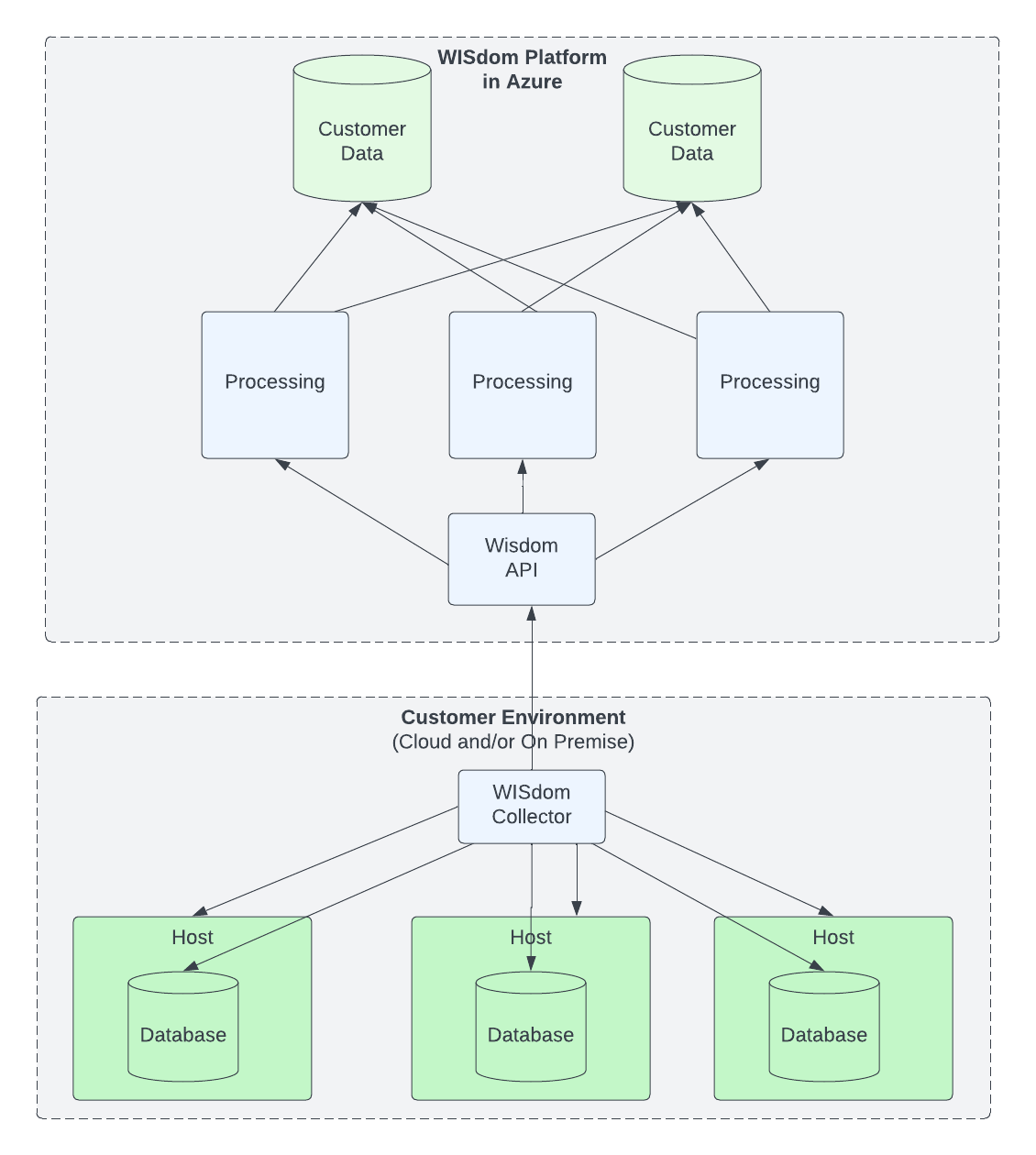
Architectural Diagram
New
Updated on Feb 12, 2026
1 minute(s) read
Export PDF
Print
Prev
Next
WISdom Architecture Components
Was this article helpful?
Yes
No